거누의 개발노트
[파이썬] 938. Range Sum of BST - 리트코드 본문
반응형
문제
이진 탐색 트리의 노드와 두 개의 정수 low와 high 가 주어지면 포함 범위 에 있는 값을 가진 모든 노드의 값 합계를 반환하는 코드를 구현하시오.
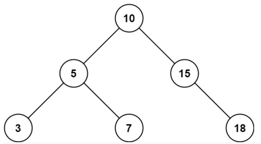
입력

Input: root = [10,5,15,3,7,null,18], low = 7, high = 15
출력
Output: 32
Explanation: Nodes 7, 10, and 15 are in the range [7, 15]. 7 + 10 + 15 = 32.
작성한 코드1
# Definition for a binary tree node.
# class TreeNode:
# def __init__(self, val=0, left=None, right=None):
# self.val = val
# self.left = left
# self.right = right
class Solution:
def rangeSumBST(self, root: Optional[TreeNode], low: int, high: int) -> int:
def dfs(node:TreeNode):
# 노드 값이 없으면 0을 반환
if not node:
return 0
# low 값보다 작으면 오른쪽 노드들만 확인
if node.val < low:
return dfs(node.right)
# high 값보다 작으면 왼쪽 노드들만 확인
elif node.val > high:
return dfs(node.left)
# 위에서 해당하는 포함하는 값만 재귀호출해서 return 해주기 때문에
# 이 부분에서는 현재 값 + 오른쪽 값 + 왼쪽값을 더해주면 됌.
return node.val + dfs(node.right) + dfs(node.left)
return dfs(root)
작성한 코드2
def rangeSumBST(self, root: Optional[TreeNode], low: int, high: int) -> int:
if not root:
return 0
return (root.val if low <= root.val <= high else 0) + self.rangeSumBST(root.left, low, high) + self.rangeSumBST(root.right, low, high)
이 방법이 좀 더 이해하기가 쉬운 방법인거 같다.
root.val 값을 확인해서 사이에 있으면 root.val값과 왼쪽 오른쪽도 확인한 결과 값들을 더해 주면 최종적으로 low와 high사이에 포함하는 값이 나오는 방식이다.
https://leetcode.com/problems/range-sum-of-bst/
Range Sum of BST - LeetCode
Level up your coding skills and quickly land a job. This is the best place to expand your knowledge and get prepared for your next interview.
leetcode.com
반응형
'코딩테스트' 카테고리의 다른 글
| [파이썬] 297. Serialize and Deserialize Binary Tree - 리트코드 (0) | 2022.05.24 |
|---|---|
| [파이썬] 700. Search in a Binary Search Tree - 리트코드 (0) | 2022.05.24 |
| 파이썬 알고리즘 인터뷰 - 이진 트리 반전 (0) | 2022.05.24 |
| 파이썬 알고리즘 인터뷰 - 가장 긴 동일 값의 경로 (0) | 2022.05.23 |
| 파이썬 알고리즘 인터뷰 - 이진 트리의 직경 (0) | 2022.05.23 |
Comments